top of page
實例探究 Case Studies
實例探究 Case Studies
我們喜歡旅途中的每一分鐘 We've loved every minute of our journey
我們喜歡旅途中的每一分鐘 We've loved every minute of our journey

空中出租車
Air Taxi
Take off like a helicopter and fly like a plane

xAI超級電腦激起希望與擔憂 xAI Super Computer stirs hope and concern
自動駕駛技術 Self Driving Technology
Truck driving automated increases supply chain efficiency by Aurora Drive


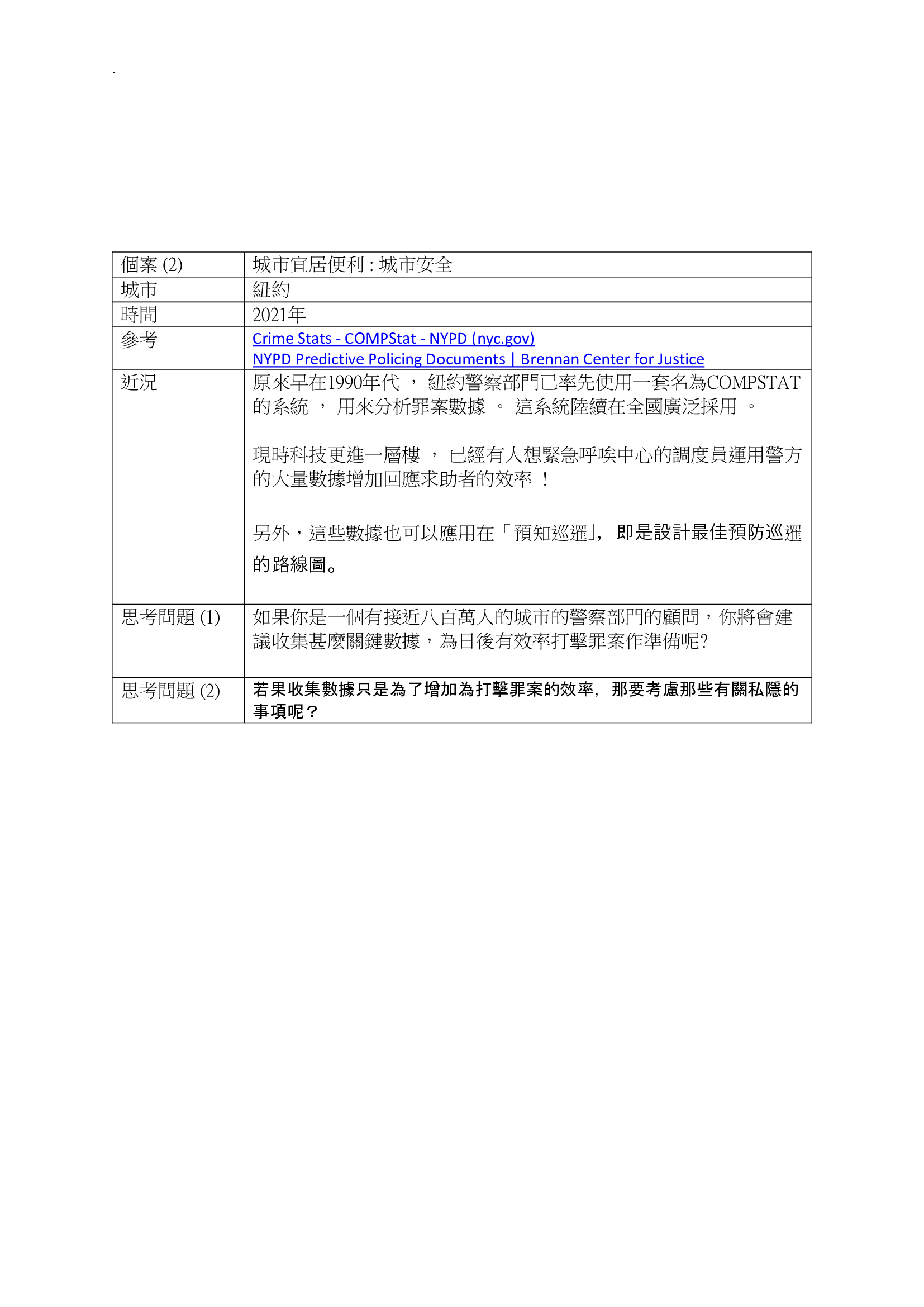
New Algorithm can predict crime in US cities a week before it happens
New Algorithm can predict crime in US cities a week before it happens
新算法可以提前一周預測美國城市的犯罪情況
New Algo can predict crime in US cities a Week Before it happens
一個新的想法誕生了 A New Idea is Born
一個新的想法誕生了 A New Idea is Born



像直升機一樣起飛,像飛機一樣飛翔
bottom of page
